Lorenzer Fallrohrleitung, Nürnberg

Auftraggeber:  N-ERGIE Netz GmbH

Leistungen:

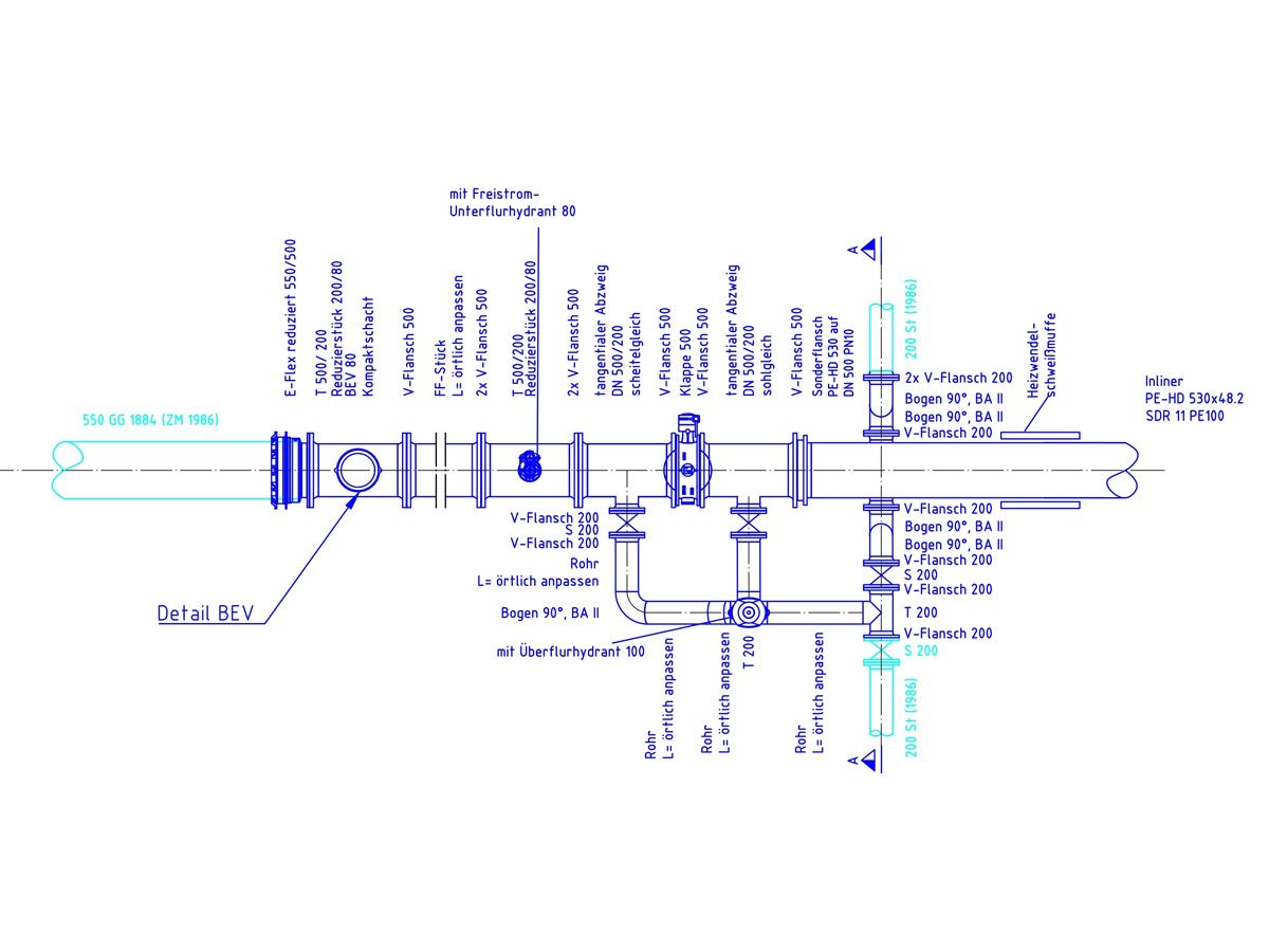
  •  Sanierung der Lorenzer Fallrohrleitung auf einer Länge von ca. 1,9 km mit einer Dimension im Bestand von DN 550 GG ZMA in 5 Teilabschnitten
  • Sanierung im Reduktionsverfahren in der Dimension PE-HD 560 x 50,8 mm SDR 11, maximale Rohreinzugslänge 446 m
  • Rohreinschub auf einer Länge von 30 m in der Dimension DN 400 St (406x6,3 ZMA, PE-V-GfK-U)
  • Beachtung von Stadt- und Waldbiotopen, FFH- und Vogelschutzgebieten 

Baukosten:

ca. 6,5 Mio. Euro netto